4月16日,美国商务部发布了针对中国电信设备制造商中兴通讯(以下简称“中兴”)的出口禁令,禁止美国企业在未来7年内向中兴通讯销售元器件。在中美贸易战愈演愈烈的当下,美国制裁中兴似乎是意在敲打中国。
起因
其实,这并不是美国第一此对中兴实施出口禁令。
2016年3月初,美国商务部就宣布对中兴实施出口限制措施,禁止国内元器件供应商向中兴通讯出口元器件、软件、设备等技术产品,原因是或嫌违反美国对伊朗的出口管制政策。
之后在中国政府以及中兴与美国政府的斡旋下,美方多次延缓了执行禁运措施。
2017年3月,中兴在美国德克萨斯州联邦法院认罪,承认违反制裁规定向伊朗出售美国商品和技术,并与美国政府就美国政府出口管制调查案件达成和解。作为和解协议的一部分,中兴通讯同意支付约8.9亿美元(约合人民币61亿)的刑事和民事罚金。此外,还有给美国商务部工业与安全局3亿美元罚金被暂缓。是否支付,取决于未来七年公司对协议的遵守并继续接受独立的合规监管和审计
在此之前,2010年开始担任中兴CEO的史立荣,以及中兴执行副总裁田文果和邱未召等多名高管都“被”离职。而此举也被认为是中兴与美国达成和解的条件之一。
而此次美国政府再度对中兴实施禁运制裁理由是,认定中兴通讯在2016年和解谈判和2017年考验期內,向其工业安全局(BIS)作出虚假陈述。
据美国商务部官员表示,根据当时的协议,中兴通讯承诺解雇4名高级雇员,并通过减少奖金或处罚等方式处罚35名员工。但中兴通讯在今年3月承认,该公司只解雇了4名高级雇员,未处罚或减少35名员工的奖金。
中兴发内部信:将全力以赴、直面危机
对于美国政府的突然发难,中兴今日上午发布内部员工信称,公司高度重视,第一时间成立了危机应对工作组。当前,公司各个领域都在分析并制定应对举措,全力以赴、直面危机。
以下是邮件全文:
公司全体同事:
4月16日,美国商务部对公司激活了拒绝令。公司高度重视,第一时间成立了危机应对工作组。当前,公司各个领域都在分析并制定应对举措,全力以赴、直面危机。在这样艰难的时刻,我们需要八万中兴人共同的力量,在此我呼吁并要求全体员工:
希望大家坚定信心、团结一致、共渡难关。公司正在积极沟通并做出最大的努力来促进危机的解决。
希望大家保持平稳的心态,坚守好各自的工作岗位。每位员工做好自己的本职工作,就是对公司最大的支持。
希望大家保持清醒的头脑,不议论,不传播,不盲目猜想。公司会向大家披露事件后续进展。
我们身处复杂的国际形势下,过去两年公司在合规治理方面投入了大量精力,全体员工都参与其中并做出了巨大的努力。
任何通往光明未来的道路都不是笔直的,公司国际化征程也同样伴随着曲折和不平。在前进的路上,我们要坚定信念,相信自己,更要相信公司,相信经历风雨后我们会变得更加坚强。
同时,中国商务部发言人今天也表示,中方注意到美国商务部宣布对中兴公司采取出口管制的措施。中方一贯要求中国企业在海外经营过程中,遵守东道国的法律政策,合法合规开展经营。中兴公司与数百家美国企业开展了广泛的贸易投资合作,为美国贡献了数以万计的就业岗位。希望美方依法依规,妥善处理,并为企业创造公正、公平、稳定的法律和政策环境。
对中兴影响几何?
资料显示,中兴公司是手机基站和天线等电信网络设备的全球大型供应商,目前在国际上为全球160多个国家和地区提供创新技术与产品解决方案。也是唯一在美国实现可观销售额的中国智能手机品牌。
Strategy Analytics发布的研究报告指出,2017年Q3美国智能手机出货3950万部,中兴以12%的市场份额、460万的出货量在美国保持第四名。

根据中兴财报显示,中兴通讯2017年实现营收1088亿,净利45.54亿,同比大幅增长。
但是需要指出的是,中兴目前主要的产品括手机、平板等消费类电子产品以及电信设备,其中电信设备占营收以及相关服务占了约6成左右,消费类电子产品则占了约3成。而这些设备当中的很多关键元器件,比如基站芯片、手机处理器、基带芯片、射频芯片、ADC/DAC芯片、FPGA芯片、存储、大部分光器件、测试软件、手机系统均来自国外。
有数据显示,进口零件占中兴总体采购比例至少有6成以上,而来自美国供应商的元器件至少占了这6成的一半左右,总占比高达25%-30%。
野村证券的报告也指出,估计美国制造的元件占中兴2017财年的总物料清单成本约10至15%(可能没有包括美国公司在第三国工厂对中兴出口的),主要的供应商有高通、赛灵思、Altera及Acacia。
根据美国政府的禁令,美国企业将全面禁止对中兴销售、提供技术服务、甚至是技术支持。这也意味着对于美国供应商有较大依赖的中兴将会受到致命的危机。
以智能手机产品为例,美国高通公司目前是中兴最大的应用处理器供应商之一,占其手机产品约6成。虽然中兴仍然可以有联发科、展讯等手机芯片厂商可选,但是要想进入美国市场几乎是不可能的。此前一直积极进入美国高端智能手机市场的华为就遭遇了挫折,而业界认为美国拒绝华为的主要原因就是由于华为采用的是其自主的海思麒麟处理器。
另外,中兴的手机都采用的也是美国谷歌Android系统,虽然系统说是开源的,但是没有谷歌的支持,没有谷歌的GMS认证,中兴的手机也可能无法在美国销售。
在光通信芯片领域,虽然国产自给率尚可,但在一些高端产品上,如数传网100G及以上光模块中,国产芯片方案仍尚未突破。
而在基站芯片方面,目前主要也是TI,ADI,IDT等美国厂商占据。而射频领域,主要是Qorvo等。虽然这块也有一些国产芯片厂商在做,但是在性能、成熟度、可靠性上与上面这些厂商有着巨大的差距。即便,中兴现在开始引入一些国产芯片,从开始试用到批量使用起码需要两年以上的时间。更何况这块国产芯片还无法做到替代。
据业内人士称,目前中兴仅有1-2个月的零部件的存货。如果中兴短时内不能尽快与美国政府达成和解,或者找到可以替代的关键零部件供应(很多都难以替代),中兴已有订单的交付、订单的新获取都将受到很大影响,预计交付、回款都会受到影响,而且延迟交付可能还会导致客户侧的罚款。
如果,美国真的对中兴实施长达7年的禁运,那么对于中兴来说,无疑是致命的。
另外值得一提的是,在美国宣布对中兴实施禁运的同时,英国国家网络安全中心(NCSC)也发出新的建议,警告电信行业不要使用中兴的设备和服务。NCSC在其官网发布的简短声明中补充道,该机构“有责任强调英国国家安全面临的潜在风险,并根据我们的技术能力提供建议。”
NCSC技术总监伊恩·莱维(Ian Levy)在发给网络运营商的信函中说:“在现有电信基础设施内使用中兴的设备和服务将对英国的国家安全构成风险,这无法得到有效且实际的缓解。”就在该建议发布当天,美国商务部也宣布禁止美国企业从中兴采购元件。
后续事件会如何发展?
有分析人士指出,本次美国制裁中兴发生在中美贸易战的特殊背景下,美国此举似乎更多是希望增强自己在谈判桌上的筹码。
另外招商电子电子行业分析师方竞认为,美政府此举可能有部分用意在于向中方施压,从而推动高通对NXP并购案的进展。目前中国商务部还在审核高通对NXP的并购案,该并购案耗时日久,为商务部近年来首次使用两个180天期限没有审核完成的案例。
而对于未来事件的发展,方竞认为,中国政府将会介入,推动中兴与美国政府达成二次和解。或许会与此前一样,美国商务部未来可能会给中兴颁布了临时许可证(Temporary General License),从而保证中兴通讯可以正常采购美国元器件和软件。
不过也有业内人士认为,此次,美国政府可能是来真的。如果真的对中兴禁售7年的话,那么中兴未来将很难在电信设备市场生存,同时中兴在美国的智能手机业务也将全面溃败。
值得一提的是,就在今天,中国商务部发布2018年第38号公告,公布对原产于美国的进口高粱反倾销调查的初步裁定。商务部裁定原产于美国的进口高粱存在倾销,国内高粱产业受到了实质损害,且倾销与实质损害之间存在因果关系,并决定对原产于美国的进口高粱实施临时反倾销措施。

根据裁定,自2018年4月18日起,进口经营者在进口原产于美国的进口高粱时,应依据裁定所确定的各公司保证金比率(178.6%)向中华人民共和国海关提供相应的保证金。该产品归在《中华人民共和国进出口税则》10079000项下。初裁后,商务部将继续对本案进行调查并作出最终裁定。商务部将按照中国相关法律、法规和世贸组织规则保障各利害关系方的正当程序权利。
对于商务部此举,业内有分析人士解读为这是中国对美国制裁中兴的另一种形式的回应。
真正目标意在遏制“中国制造2025”?
从美国给出的制裁中兴的原因来看,主要是由于中兴“未处罚或减少35名员工的奖金”。实际上,这根本不是什么大问题,而且此前中兴也已经缴纳了8.9亿美元的罚金。
不过,在中美贸易战愈演愈烈的当下,美国故意将小事化大,宣布对具有国资背景的中兴进行禁运制裁,似乎是在从侧面敲打中国政府,逼迫中国与美国展开贸易谈判,做出让步。
有分析人士指出,本次禁令发生在中美贸易战的特殊背景下,美国此举更多是希望增强自己在谈判桌上的筹码。
2018年3月8日,美国总统特朗普签署公告,认定进口钢铁和铝产品威胁美国国家安全,决定于3月23日起,对进口钢铁和铝产品加征关税(即232措施)。随后,中国立刻开始反击,宣布对美国128个税项产品加征关税,并于4月2日正式实施。
与此同时,美国也在酝酿新的针对中国部分高科技企业和半导体产业的加征关税政策。美国贸易代表莱特希泽在采访中也表示,关税和限制投资主要针对的是中国技术产业。显然,作为中国最大的两家科技公司,华为、中兴都将是美国定点打击的重点。
此前,华为手机在进入美国市场时就遭遇了重挫,不仅进入运营商渠道受阻,就连此前已合作的线下渠道百思买随后也宣布了中止合作。
另外,为了进一步限制华为、中兴公司的美国的通信业务,美国联邦通信委员会(FCC)也推出一项新规,以停止发出网络基建补贴,迫使美国小型、农村地区运营商弃用华为、中兴的电信设备。

FCC 主席 Ajit Pai 表示,由“特定”通讯设备供应商所带来的国家安全威胁是两党所关心的问题,在美国网络中的路由器、交换器或其他设备内所隐藏的后门,可能成为敌对政府注入病毒、发动阻断服务攻击,或是窃取资料的途径,有鉴于此,FCC 必须发挥应有的作用。
有分析认为,美国发动贸易战,以及这些以“国家安全”为名推出针对中国领先的高科技企业的措施,其真实目的就是,遏制“中国制造2025”规划。
“中国制造2025”是中国政府在2015年提出的战略规划,其根本目标在于改变中国制造业“大而不强”的局面,通过10年的努力,使中国迈入制造强国行列,为到2045年将中国建成具有全球引领和影响力的制造强国奠定坚实基础。
显然,对于美国来说,并不希望看到中国这个最大的竞争对手走向强大,出手遏制也是必然。而遏制“中国制造2025”规划最直接有效的手段就是对于中国的高科技产业进行阻击。
显然,作为中国最大的两家科技公司,华为、中兴都将是美国定点打击的重点。
阻止中国5G弯道超车
5G,也被称为第五代蜂窝技术,一直被视为是一种潜在的改变未来游戏规则的技术,因为它不仅提高了网络速度,也在响应能力和处理多种连接设备能力上有了质的突破。除了手机应用,5G还可以作为新兴技术应用在自动驾驶汽车、流式虚拟现实体验和先进的远程医疗服务上。为此,世界上许多公司和国家都很重视这一技术的发展。
此前,特朗普之所以叫停博通收购高通,业界分析也认为是美国政府希望保持高通的稳定,以期维护美国在5G技术上的领先地位。特朗普政府和白宫对5G非常重视。毕竟,政府甚至提出建立自己的国家5G网络的想法, 以确保其无线领先于外国竞争对手。
虽然在之前的2G/3G时代,中国在通讯领域一直是处于跟随阶段,但是在4G时代,中国已经开始追赶上来,而对于即将到来的5G时代,中国则有望实现弯道,引领全球。
资料显示,中兴通讯已经推出面向5G商用的系列化产品,包括覆盖高低频段5G系列化接入设备、多样化5G承载方案、灵活高效的5G核心网等。另外,中兴近日还发布了5G E2E网络切片方案,这是业界首个面向5G业务创新、贯穿全网的端到端切片解决方案。
在5G商用方面,中兴通讯2017的5G全球合作版图已经扩展到全球20余家顶级运营商。与中国移动开通国内首个5G预商用基站、与日本软银开通首个5G外场测试,为欧洲建设首张5G预商用网络等。
目前中兴通讯已经携5G全系列产品,启动中国5G第三阶段测试工作,并完成了设备入场及端到端业务调试。
近日,中兴通讯还宣布联合中国移动广东公司在广州成功打通了基于3GPP R15标准的first call,正式开通端到端5G商用系统规模外场站点,此举进一步加速了5G商用进程。
同样,华为在5G领域的进展也是有目共睹。
早在2016年4月,华为便率先完成了国家5G测试项目第一阶段的工作,并且设立了全球规模最大的5G技术验证外场。在所有参与测试的厂商中,华为的测试项目覆盖面最广,并且完全达到了测试目标。
2016年11月,在3GPP RAN1 87次会议的5G短码方案讨论中,经过艰难的努力,以中国华为公司主推的Polar Code(极化码)方案,成为5G控制信道eMBB场景编码方案。
2018年2月25日,华为在世界移动通信大会(MWC)上,正式发布了旗下首款5G商用芯片——巴龙5G01(Balong 5G01)。支持全球主流的5G频段,包括Sub6GHz(低频)和mmWave(高频),理论上可实现最高2.3Gbps的数据下载速率。同时Balong 5G01还支持NSA和SA,即支持4G & 5G双联接组网,也支持5G独立组网。同时华为还发布了5G商用终端——华为5G CPE(Consumer Premise Equipment,5G用户终端)。
4月16日,华为今年即将全球商用上市的5GNR产品顺利通过欧盟专业认证机构TV南德意志集团的认证核查,获得全球第一张5G产品CE-TEC(欧盟无线设备指令型式认证)证书。这表明华为5G产品正式获得市场商用许可,向5G规模商用又迈出了关键一步。
在中兴、华为在5G领域取得出色表现的同时,在专利积累上,华为、中兴也开始引领全球。
根据今年3月世界知识产权组织(WIPO)公布的2017年全球各个国家和企业的PCT专利申请的相关数据显示,2017年中国以48882件PCT专利申请数超越了日本(2016年中国是43091件,日本是45209件),位列第二,仅次于美国。而且中国PCT专利年申请数已经连续多年保持两位数的高速增长,而美国增速已非常缓慢。

从具体企业PCT专利申请数量排名方面来看,中国的华为和中兴通讯分别以4024件和2965件占据全球第一、第二位,领跑全球。
显然,在美国看来,如果放任以华为、中兴为代表的中国高科技产业发展,未来中国确实有可能会对美国构成真正的威胁。此时乘着中国高科技产业尚未真正强大之时出手遏制确实是美国政府的一次精准打击。
美国商务部对中兴通讯的权限禁令若不能在1-2月内达成和解,不仅会影响通信设备和手机等业务的正常生产与销售,同时对当前全球和中国的运营商网络建设带来一定影响,并有可能会影响中国未来5G网络的推进。目前中兴占全球电信设备市场约10%的市场份额,占中国电信设备市场约30%市场份额。
美国制裁中兴,揭开了中国半导体产业的“皇帝新装”?
近几年随着中国政府对于半导体产业的重视和大手笔的投入,中国半导体产业迎来了飞速发展。一时间,国人信心倍增,各种吹嘘之声也不绝于耳(比如什么华为在通讯领域碾压高通之类的)。
虽然国内确实有不少出色的半导体企业,也取得了很多值得肯定的成绩,比如在手机处理器和基带芯片上。但是,实际上中国半导体产业是“大而不强”,因为我们的半导体产业更多的还是集中在后端工艺上,这块猛砸钱也确实有效果,但是在上游基础原材料、半导体设备和一些核心器件上(比如通信链路上的RF、PLL、ADC/DAC、存储芯片等等),中国还是非常的薄弱,严重依赖进口。
下面我们就以中兴为例,以管窥豹,看看中国半导体产业的软肋:
注:以下内容为引用招商电子的研报:
中兴通信的主营业务有基站,光通信及手机。其中,基站中部分射频器件如腔体滤波器(武汉凡谷、大富科技),光模块厂商(光迅科技等),手机内的结构件模组等均可基本满足自给需求。
唯有芯片,在三大应用领域均一定程度的自给率不足,我们将下文展开详细分析。
(1)RRU基站:技术更迭快,门槛高企,自给率最低。
RRU基站这一产品,我们要分为发射端和接收端两种情况来讨论。
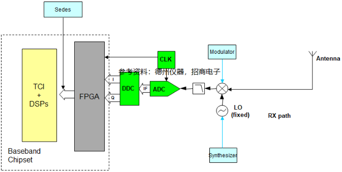
发射段的框图如下,其主要作用是将基带信号(BB),转化为中频(IF),再进一步调制到高频(RF)并发射出去。目前能够实现国产替代并大规模商用的,只有主处理器,即框图中的FPGA,DSP。主要是海思自研的ASIC。
除此之外,国产芯片厂商中,南京美辰微电子在正交调制器,DPD接收机,ADC等芯片产品上已有可量产方案。并参与了国家重大专项《基于SiP RF技术的TD-LTE TD-LTE-Advanced TD-SCDMA基站射频单元的研发》,目前在ZTE处于小批量验证中。
RRU发射端框图

资料来源:德州仪器,招商电子
接收端的框图如下,和发射端类似,目前只有海思的主处理器可以实现大规模商用替代。而南京美辰微电子的混频器,VGA,锁相环,ADC 处于小批量验证中。
RRU 接收端框图

资料来源:德州仪器,招商电子
通过和产业人士的第一时间沟通,我们了解到,“基站芯片的成熟度和高可靠性和消费级芯片不可同日而语,从开始试用到批量使用起码需要两年以上的时间”。目前在中频领域,主要玩家有TI,ADI,IDT等厂商;而射频领域,主要是Qorvo等。
同时,TI,ADI还在推动单芯片解决方案,以实现微基站对于RRU体积大小的要求。如下图中的TI AFE75XX系列,及ADI的AD936X等。单芯片Transceiver方案进一步提升了基站芯片的门槛,使得国产厂商更加难以切入。基站芯片的自给率过低,成为了中兴通讯本次禁运事件里最为棘手的问题。
TI AFE75XX芯片内部架构示意图

资料来源:德州仪器,招商电子
(2)光通信领域:自给率尚可,高端芯片仍需突破
光模块从应用领域要分为接入网(PON)和数传网(DT)两大类,二者芯片方案不同,封装也大相径庭。以下以接入网光模块为例,讨论芯片方案。光模块内主要采用的芯片有MCU,TIA(跨阻放大器),APD(雪崩光二极管),LA (Limiting Amplifier),LD(Laser Driver),激光器芯片(Vcsel,DFB,EML),DWDM等。
10G接入网光模块结构图

资料来源:华为,招商电子
目前光迅科技的光通信芯片产品主要有DFB、Vcsel、APD等;博创科技则是PLC 光分路器和 DWDM 器件龙头;而南京美辰微电子及厦门优讯则在TIA,LA,LD领域有产品已实现大规模量产。该领域的国际竞争对手主要有Semtech,Micrel(被Microchip收购),Mindspeed(被Marcom收购)等。
虽然光通信芯片自给率尚可,但在一些高端产品,如数传网100G及以上光模块中,国产芯片方案仍待突破,建议关注非上市公司芯耘光电,公司预计在2019年完成100G芯片方案研发。
除此之外,接入网光模块上还会用到小容量SLC NAND(1GB),兆易创新在2017年年底推出的相关产品在各大光模块厂商处已经形成销售。
(3)智能机产业链:自给率稍高,各大领域不乏亮点。
最后,让我们回到电子研究员最为熟悉的手机领域。参考TI的资料图,我们可以看出,智能手机内芯片方案极为复杂。除了主处理器之外,有数十颗模拟/数模混合芯片。且图中还有指纹识别芯片及射频芯片尚未标明(TI不研发相关产品,所以图中没有)。
手机芯片方案框图

参考资料:德州仪器,招商电子
如此繁杂的芯片方案初看无从下手,那让我们按照主处理器,电源管理,无线芯片,音频,显示,传感器,摄像头,指纹这一顺序逐个梳理。
主处理器芯片,目前国内主要有华为海思以及展讯科技。小米亦在2017年成功推出松果系列手机处理器。
电源管理芯片,圣邦股份和韦尔股份具有较强的竞争力,其中圣邦股份的背光驱动芯片在业内领先,而韦尔股份的DCDC,LDO等芯片优势明显。除此之外,还有台股上市公司矽力杰在该领域亦颇有造诣。
无线芯片方面,国内有三大射频PA公司,分别是中科汉天下,唯捷创新,国民飞骧。而射频开关则主要有正在IPO的卓胜微。射频芯片是增速最快的细分领域之一,2016年-2022年复合增长率高达14%。但国内要想实现进军高端手机,还需要一定时间。
手机射频芯片市场规模及增速预测

资料来源:Yole,招商电子
音频芯片领域,国内的主要玩家是一家三板上市公司,艾为电子。
显示屏相关芯片里,台湾厂商奕力,矽创,奇景,联咏等在显示屏驱动IC方面是行业龙头,且目前也有不少国内厂商在布局这一领域。
传感器方面:士兰微的加速度计目前已经进入了展讯的参考设计,18年加快向手机其他传感器的拓展。
摄像头CMOS芯片:豪威科技在2015年全球CMOS芯片市场中,占有约12%的市场份额,排名全球第三。预计2017年营收在8-10亿美元之间。
指纹芯片:主要是汇顶科技和思立微(兆易创新子公司),汇顶的指纹识别芯片在2017年底一举超越FPC,成为全球市场份额第一。而思立微也在2017年实现了市占率的翻倍。
指纹识别全球出货量及市占率

参考资料:招商电子
综合上述分析,我们可以看出,中兴通讯的三大应用领域里,芯片门槛最高的板块是RRU基站,这一领域要想实现国产替代,需要较长时间。光通信和手机产业链门槛相对较低,一些细分领域的国产芯片方案甚至于成为了国际龙头,但整体来看,还是偏低端应用。
从上面的分析,我们不难看出,表面看上去在国内乃至国际市场上都非常强大的中国高科技企业——中兴,实际上在很多方面都被美国卡着脖子。同样,华为的情况也好不到哪里去。就连目前国内最强的两家高科技企业中兴、华为都尚且如此,更何况其他的中国厂商。
对此,招商证券也认为,本次中兴通讯的禁运事件,对于通信产业冲击较大,也敲响了中国半导体产业的警钟,自主可控不仅仅是口号,而是涉及到国家安全,国计民生的要务。我们不单要行远志,大张旗鼓建设晶圆厂,更要韬光养晦,从小处着力,支持本土芯片设计公司。
需要指出的是,以上招商电子的分析,主要是介绍了一些中国厂商在核心芯片方面的一些瓶颈,而在其没有介绍到的上游的原材料和高端制造设备领域,比如OLED真空蒸镀机、半导体光刻机等,中国则更是严重依赖进口。
中国进出口银行原行长李若谷曾表示:中国几乎可以生产所有的工业产品,但生产这些产品的设备,从纺织到核工业,高端的设备几乎全部是进口的。一旦外国封锁这些设备的出口,我们生产这些产品的能力会受到严重影响。在不少产品上我们不具备自主知识产权。所以,中国的工业化是初步工业化,还是受制于人的工业化,离真正意义的工业化还有很大的距离,自称进入“后工业化”是肤浅的自赏。
Previous:村田停产MLCC部分产品 预计缺货持续到2019年
Next:IC产业持续延烧的“整并疯”
Online messageinquiry
| model | brand | Quote |
|---|---|---|
| RB751G-40T2R | ROHM Semiconductor | |
| MC33074DR2G | onsemi | |
| BD71847AMWV-E2 | ROHM Semiconductor | |
| TL431ACLPR | Texas Instruments | |
| CDZVT2R20B | ROHM Semiconductor |
| model | brand | To snap up |
|---|---|---|
| BP3621 | ROHM Semiconductor | |
| ESR03EZPJ151 | ROHM Semiconductor | |
| IPZ40N04S5L4R8ATMA1 | Infineon Technologies | |
| STM32F429IGT6 | STMicroelectronics | |
| TPS63050YFFR | Texas Instruments | |
| BU33JA2MNVX-CTL | ROHM Semiconductor |
Qr code of ameya360 official account
Identify TWO-DIMENSIONAL code, you can pay attention to
Please enter the verification code in the image below: