稳先微HSD高边智能<span style='color:red'>开关</span>通过AEC-Q100认证
  2月25日,国际公认的测试、检验和认证机构SGS为稳先微颁发AEC-Q100认证证书,同时,公司产品在相关测试流程中满足AEC-Q006的严苛要求,这标志着稳先微在汽车电子可靠性测试体系中全方位符合关键指标,获得进入汽车供应链的“双保险”。  稳先微此次获得AEC-Q100认证的HSD高边智能开关主要应用于汽车电子领域,产品采用单芯片设计,提供DEN5x6-14L、DFN9x6-14L、SOP20L等多种封装形式,实现对海外竞品的P2P替代,并具备多项技术优势:  专设低功耗驻车模式  更高的电流采样精度(±2%)  具备高EAS/EAR性能(更适合自动驾驶领域)  多方面提升的短路可靠性  高温特性接近物理极限值  同时产品还适用于具身智能机器人、载人低空飞行器、24/48配电系统的各类特种用车。  SGS与稳先微AEC-Q100认证  AEC-Q100是国际汽车电子领域针对集成电路的权威认证,而AEC-Q006是针对汽车电子被动元件组合应力测试的标准,两者通过模拟极端环境下的测试,确保产品质量并降低故障风险。  在本次认证中,SGS依托覆盖全球的认证网络与全场景测试能力,与稳先微紧密协作、高效配合,提供前期咨询、科学测试到最终认证的全链条服务,助力公司通过AEC-Q100认证与AEC-Q006标准的达标,提高市场竞争力,推动高边产品与汽车产业链深度融合。  未来,稳先微持续践行“技术驱动·品质先行”的发展理念,深化车规产品架构创新、强化质量管理体系,为客户提供安全可靠的车规芯片及解决方案,赋能汽车产业高质量发展。
关键词:
发布时间:2025-03-06 09:24 阅读量:1261 继续阅读>>
英飞凌高压超结 MOSFET 系列产品新增工业级和车规级器件,用于静态<span style='color:red'>开关</span>应用
  在静态开关应用中,电源设计侧重于最大程度地降低导通损耗、优化热性能、实现紧凑轻便的系统设计,同时以低成本实现高质量。为满足新一代解决方案的需求,英飞凌科技正在扩大其CoolMOS™ S7 系列高压超结(SJ)MOSFET 的产品阵容。该系列器件主要适用于开关电源(SMPS)、太阳能系统、电池保护、固态继电器(SSR)、电机启动器和固态断路器以及可编程逻辑控制器(PLC)、照明控制、高压电子保险丝/电子断路器和(混动)电动汽车车载充电器等应用。  该产品组合进行了重要扩充,新增了创新的 QDPAK顶部冷却(TSC)封装,能够在较小的封装尺寸内实现丰富的功能。这些特性使得该器件在低频开关应用中极具优势,同时还可以降低成本。得益于新型大功率 QDPAK 封装,这款器件的导通电阻值仅为 10 mΩ,在市场上同电压等级产品中以及采用SMD 封装的产品中属于最低值。CoolMOS™ S7/S7A 解决方案通过最大程度地降低 MOSFET 产品的导通损耗,提高了整体效率,并提供了一种简单易用且经济高效的方式来提高系统性能。  CoolMOS™ S7 电源开关还借助已改进的热阻来有效管理散热,通过采用创新、高效的 QDPAK 封装,减少甚至消除了固态设计中对散热器的需求,从而使系统变得更加紧凑和轻便。该系列 MOSFET产品提供顶部散热和底部散热两种封装形式,均能够抵御高脉冲电流,并应对突然的浪涌电流。此外,该系列 MOSFET产品还具有体二极管的稳健性,能够确保在交流线路换向期间可靠运行。  由于所需的元器件较少,CoolMOS™ S7系列高压超结(SJ)MOSFET能够减少零部件的数量,进而实现灵活的系统集成,降低BOM(材料清单)成本和总体拥有成本(TCO)。同时,该系列MOSFET 产品还能缩短反应时间,尤其在断开电流时,能够更加平稳、高效地运行。  供货情况  用于静态开关的全新 600V 工业级 CoolMOS™ S7 和车规级 CoolMOS™ S7A 超结MOSFET ,均提供顶部冷却(TSC)和底部冷却(BSC)QDPAK封装(PG-HDSOP-22)两种封装形式可供选择。
关键词:
发布时间:2023-08-04 13:02 阅读量:3399 继续阅读>>
海凌科:WiFi远程<span style='color:red'>开关</span>控制继电器 支持APP和语音双控制
  插座是我们日常生活中最常用的家用电器。  海凌科最新推出的一路远程开关控制器HLK-RW01,可以帮助普通插座秒变智能插座,让普通插座实现APP和语音双智能控制。  设备支持交/直流多种供电方式,设备接线示意图如下,将RW01连接到普通插座上后,在2.4G WiFi 下配网成功后,进而可以通过手机上的APP实时控制,让普通插座秒变智能插座。  HLK-RW01一路控制器支持通过APP实时控制,在 APP store、应用商店搜索“云智能下载安装云智能 APP,支持安卓和苹果端APP控制。  通过HLK-RW01控制插座或者智能家电,无论距离多远,不管在什么地方,只要手机可以上网,都可以通过手机上的APP来远程控制电源的开关。这样不仅有效的方便了生活,而且还能够减少用电带来的隐患。  定时开关,科学管理家用电器使用时长  HLK-RW01一路控制器可以通过APP设置定时开关,不仅仅可以用来控制插座,还可以用于控制插座上的家用电器。  节能的定时开关功能,可以让家里的一些普通小电器使用更便捷,节省电量的同时让它们变智能。  HLK-RW01一方面给普通插座或者开关装上了智能大脑,让他们变得更加智能化,同时也让普通插座更加安全省电。  例如近年来,手机充完电忘记拔手机充电器、用完烤火炉忘记拔插头等等类似情况引起火灾的案例频发,使用RW01控制之后,无需担心忘记拔充电器,只需通过APP设置定时关闭,就可以轻松避免相应情况发生导致火灾发生。  声控开关,支持天猫精灵和Alexa智能音箱控制  HLK-RW01一路控制器除了支持APP控制外,还支持天猫精灵和Alexa等智能音箱控制,可以通过声音开关。  当家里有天猫精灵和Alexa等智能音箱时,使用HLK-RW01一路控制器,无需动手,只需一句话就可以让普通插座实现智能开关,十分方便敏捷。  不仅如此,由于HLK-RW01还可以通过Alexa智能音箱控制,对于海外用户也十分友好。
关键词:
发布时间:2023-07-12 10:22 阅读量:2916 继续阅读>>
德普微推出宽供电高频QR集成GAN的功率<span style='color:red'>开关</span>DP221X
海凌科发布新品远程<span style='color:red'>开关</span>控制器HLK-CB103M
  海凌科发布新品远程开关机HLK-CB103M正式发布,可实现手机微信小程序对电脑的异地远程启动/关闭。安装控制盒后不会影响原来的开关机按钮使用,且只要手机能上网都可以控制电脑开关机,没有距离限制。另外 HLK-CB103M 支持 OTA 升级,方便功能迭代。接下来,由Ameya360电子元器件采购网为您介绍!  产品特点  远程控制电脑开关机  HLK-CB103M支持通过海凌科小程序“海凌科远程开关机”,远程控制电脑开/关机。在手机连上2.4G WiFi的情况下,没有距离限制,在任何地方都可以通过小程序控制电脑开关机。  除此以外,电脑不管是正常情况下,还是处于死机蓝屏的情况下,均支持通过海凌科小程序控制电脑开关机。  多人共享/多台操作  “海凌科远程开关机”微信小程序,支持添加设备名称控制HLK-CB103M。A用户将自己的HLK-CB103M设备名称分享给B用户之后,A用户和B用户均可以控制电脑开关。  在成功安装好HLK-CB103M电脑远程开关机控制盒,并且配网成功的情况下,小程序支持添加多台HLK-CB103M设备,可以修改设备名称,控制多台设备进行不同的开关机控制。  支持OTA升级  HLK-CB103M不影响电脑原开关按键使用,且电脑和手机都无需安装任何软件,简单快捷方便,彻底解决离开办公室忘记关电脑的烦恼。  除此以外,HLK-CB103M支持通过小程序进行OTA升级,海凌科后面也将持续更新HLK-CB103M远程开关控制器的功能,更新迭代更方便。
发布时间:2023-02-27 09:38 阅读量:5280 继续阅读>>
Crosschip微功耗霍尔<span style='color:red'>开关</span>IC
关键词:
发布时间:2020-06-12 00:00 阅读量:5454 继续阅读>>
Crosschip单极型霍尔<span style='color:red'>开关</span>IC
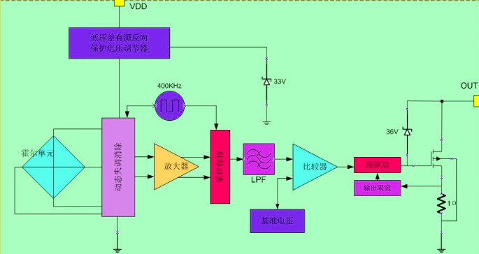
芯进电子的霍尔开关系列有锁存双极型霍尔开关,单级型霍尔开关和微功耗霍尔开关三种IC,这些IC均采用先进的高压BICMOS制程制造,内部集成了高灵敏度的霍尔传感器,动态消除电路,低压消除电路,低压差有源反接保护电路,振荡器,放大器,采样保持电路,低通滤波器,霍尔信号参考电压,驱动电路过流保护电路以及过压保护电路等等。霍尔开关IC提供TO-92S和TSOT-23两种封装,产品的工作环境温度范围为-40~125℃。    联系我们:电话 021-64016692  Email amall@ameya360.comQQ 800077892Skype ameyasales1   ameyasales2优点及特征 ◆ 内部集成50mV超低压差反向保护电路,使得IC的最低工作电压低至2.4V ◆ 动态失调消除电路,磁参数一致性好,同时避免封装或者焊接所引入的应力导致磁参数漂移 ◆ 高达800KHz斩波频率,降低信号的传输延迟,能够支持电机转速更高 ◆ 专利的温度补偿方法使得芯片的工作温度范围宽,可以使得磁参数在-40~125℃范围内极小漂移 ◆ VDD和OUT管脚均集成有过压保护电路,能快速吸收由电磁干扰所导致尖峰脉冲,保证产品的可靠性 ◆ OUT管脚集成有过流保护电路,避免在误操作的条件下烧毁IC ◆ ESD高达6KV HBM单极型霍尔开关产品型号工作电压静态电流工作点BOP释放点BRP温度范围封装备注VmAmTmT℃CC61112.4~282.543-40~125TO92S,TSOT23-3开漏输出CC61122.4~282.543-40~125TO92S,TSOT23-3内置上拉电阻
关键词:
发布时间:2020-06-12 00:00 阅读量:5391 继续阅读>>
Crosschip锁存型霍尔<span style='color:red'>开关</span>IC
芯进电子的霍尔开关系列有锁存双极型霍尔开关,单级型霍尔开关和微功耗霍尔开关三种IC,这些IC均采用先进的高压BICMOS制程制造,内部集成了高灵敏度的霍尔传感器,动态消除电路,低压消除电路,低压差有源反接保护电路,振荡器,放大器,采样保持电路,低通滤波器,霍尔信号参考电压,驱动电路过流保护电路以及过压保护电路等等。霍尔开关IC提供TO-92S和TSOT-23两种封装,产品的工作环境温度范围为-40~125℃。联系我们:电话 021-64016692  Email amall@ameya360.comQQ 800077892Skype ameyasales1   ameyasales2优点及特征 ◆ 内部集成50mV超低压差反向保护电路,使得IC的最低工作电压低至2.4V ◆ 动态失调消除电路,磁参数一致性好,同时避免封装或者焊接所引入的应力导致磁参数漂移 ◆ 高达800KHz斩波频率,降低信号的传输延迟,能够支持电机转速更高 ◆ 专利的温度补偿方法使得芯片的工作温度范围宽,可以使得磁参数在-40~125℃范围内极小漂移 ◆ VDD和OUT管脚均集成有过压保护电路,能快速吸收由电磁干扰所导致尖峰脉冲,保证产品的可靠性 ◆ OUT管脚集成有过流保护电路,避免在误操作的条件下烧毁IC ◆ ESD高达6KV HBM锁存型霍尔开关产品型号工作电压静态电流工作点BOP释放点BRP温度范围封装备注VmAmTmT℃CC61012.4~282.53-3-40~125TO92S,TSOT23-3开漏输出CC61022.4~282.53-3-40~125TO92S,TSOT23-3内置上拉电阻
关键词:
发布时间:2020-06-12 00:00 阅读量:5855 继续阅读>>
 ROHM开发出业界顶级高效率与软<span style='color:red'>开关</span>兼备的650V耐压IGBT
<概要>全球知名半导体制造商ROHM新开发出兼备业界顶级低传导损耗※1)和高速开关特性的650V耐压IGBT※2)"RGTV系列(短路耐受能力※3)保持版)"和"RGW系列(高速开关版)",共21种机型。这些产品非常适用于UPS(不间断电源)、焊接机及功率控制板工业设备、空调、IH(感应加热)等消费电子产品的通用变频器及转换器的功率转换。此次开发的新系列产品采用薄晶圆技术及ROHM独有结构,在具有权衡关系的低导通损耗和高速开关特性方面,获得了业界顶级的性能。例如,在交错式PFC电路中使用时,与以往产品相比,轻负载时效率提升1.2%,重负载时效率提升0.3%,有助于进一步降低应用的功耗。另外通过元器件内部的优化,实现了顺畅的软开关。与同等效率的普通产品相比,成功减少50%电压过冲※4),从而减少以往需要用来对策的部件数量,可显著减轻设计负担。本系列产品已于2017年10月开始出售样品(样品价格400日元~/个:不含税),并于2017年12月开始暂以月产10万个的规模开始量产。前期工序的生产基地为蓝碧石半导体宫崎株式会社(日本宫崎县),后期工序的生产基地为ROHM Integrated Systems (Thailand)(泰国)。<背景>近年来,随着IoT进程带来的数据量増加,对数据中心高性能化的要求越来越高。不仅服务器本身,包括进行主体电源稳定供给所不可欠缺的UPS等在内,系统整体的功耗量显著增加,进一步降低功耗已成为重要课题。另外,在使用IGBT的大功率应用中,为确保设备的可靠性,必须对可引发元器件故障或设备误动作的开关时的过冲采取措施,简化需求日益迫切。<特长>1.实现业界顶级的低传导损耗和高速开关性能在本新系列产品中,利用薄晶圆技术使晶圆厚度比以往产品再薄15%,另外采用ROHM独创的单元微细化结构,成功实现业界顶级的低导通损耗(VCE(sat)=1.5V)和高速开关特性(tf=30~40ns)2.实现软开关,减轻设备的设计负担通过元器件内部优化,实现了ON/OFF顺畅切换的软开关。由此,开关时产生的电压过冲与普通产品相比减少了50%,可减少用来抑制过冲的外置栅极电阻和缓冲电路等部件数量。使用IGBT时,应用端不再需要以往需要的过冲对策,有利于减轻设计负担。<产品阵容>产品阵容又新增了以"短路耐受能力保持2μs"为特点的RGTV系列和以"高速开关性能"为特点的RGW系列,能够支持更广泛的应用。RGTV系列(短路耐受能力保持版)TO-247NTO-3PFMIGBT单体内置FRDIGBT单体内置FRD30ARGTV60TS65RGTV60TS65DRGTV60TK65RGTV60TK65D50ARGTV00TS65RGTV00TS65DRGTV00TK65RGTV00TK65D80ARGTVX6TS65★ RGTVX6TS65D--★开发中RGW系列(高速开关版)TO-247NTO-3PFMIGBT单体内置FRDIGBT单体内置FRD30ARGW60TS65RGW60TS65DRGW60TK65RGW60TK65D40ARGW80TS65RGW80TS65DRGW80TK65RGW80TK65D50ARGW00TS65RGW00TS65DRGW00TK65RGW00TK65D<应用>工业设备(UPS(不间断电源)、焊接机、功率控制板等)、空调、IH(感应加热) 等<术语解说>*1) 导通损耗MOSFET和IGBT等晶体管因元器件结构的缘故,在电流流动时发生电压下降。导通损耗是因这种元器件的电压下降而产生的损耗。*2) IGBT:Insulated Gate Bipolar Transistor(绝缘栅双极晶体管)MOSFET的高速开关特性和双极晶体管的低传导损耗特性兼备的功率晶体管。*3) 短路耐受能力对引起元器件损坏的短路(电子电路的2点用低阻值的电阻器连接)的耐受能力。*4) 电压过冲开关ON/OFF时产生超出规定电压值的电压。 电压值因过冲而暂时超出稳态值,之后返回到接近稳态值。
关键词:
发布时间:2018-04-17 00:00 阅读量:3335 继续阅读>>

跳转至

/ 1

  • 一周热料
  • 紧缺物料秒杀
型号 品牌 询价
BD71847AMWV-E2 ROHM Semiconductor
TL431ACLPR Texas Instruments
RB751G-40T2R ROHM Semiconductor
CDZVT2R20B ROHM Semiconductor
MC33074DR2G onsemi
型号 品牌 抢购
IPZ40N04S5L4R8ATMA1 Infineon Technologies
STM32F429IGT6 STMicroelectronics
TPS63050YFFR Texas Instruments
ESR03EZPJ151 ROHM Semiconductor
BU33JA2MNVX-CTL ROHM Semiconductor
BP3621 ROHM Semiconductor
热门标签
ROHM
Aavid
Averlogic
开发板
SUSUMU
NXP
PCB
传感器
半导体
关于我们
AMEYA360商城(www.ameya360.com)上线于2011年,现有超过3500家优质供应商,收录600万种产品型号数据,100多万种元器件库存可供选购,产品覆盖MCU+存储器+电源芯 片+IGBT+MOS管+运放+射频蓝牙+传感器+电阻电容电感+连接器等多个领域,平台主营业务涵盖电子元器件现货销售、BOM配单及提供产品配套资料等,为广大客户提供一站式购销服务。

请输入下方图片中的验证码:

验证码